产品选型
选择臂展
  • 不限
  • 1.5米以内
  • 2米以内
  • 2.5米以内
  • 3米以内
  • 4米以内
选择负载
  • 不限
  • 10kg以内
  • 30kg以内
  • 50kg以内
  • 100kg以内
  • 200kg以内
  • 400kg以内
选型工具
嘿,您好
我能帮上什么忙?

给xpj官网电竞留言

请留言

首页 > 新闻 > 公司动态
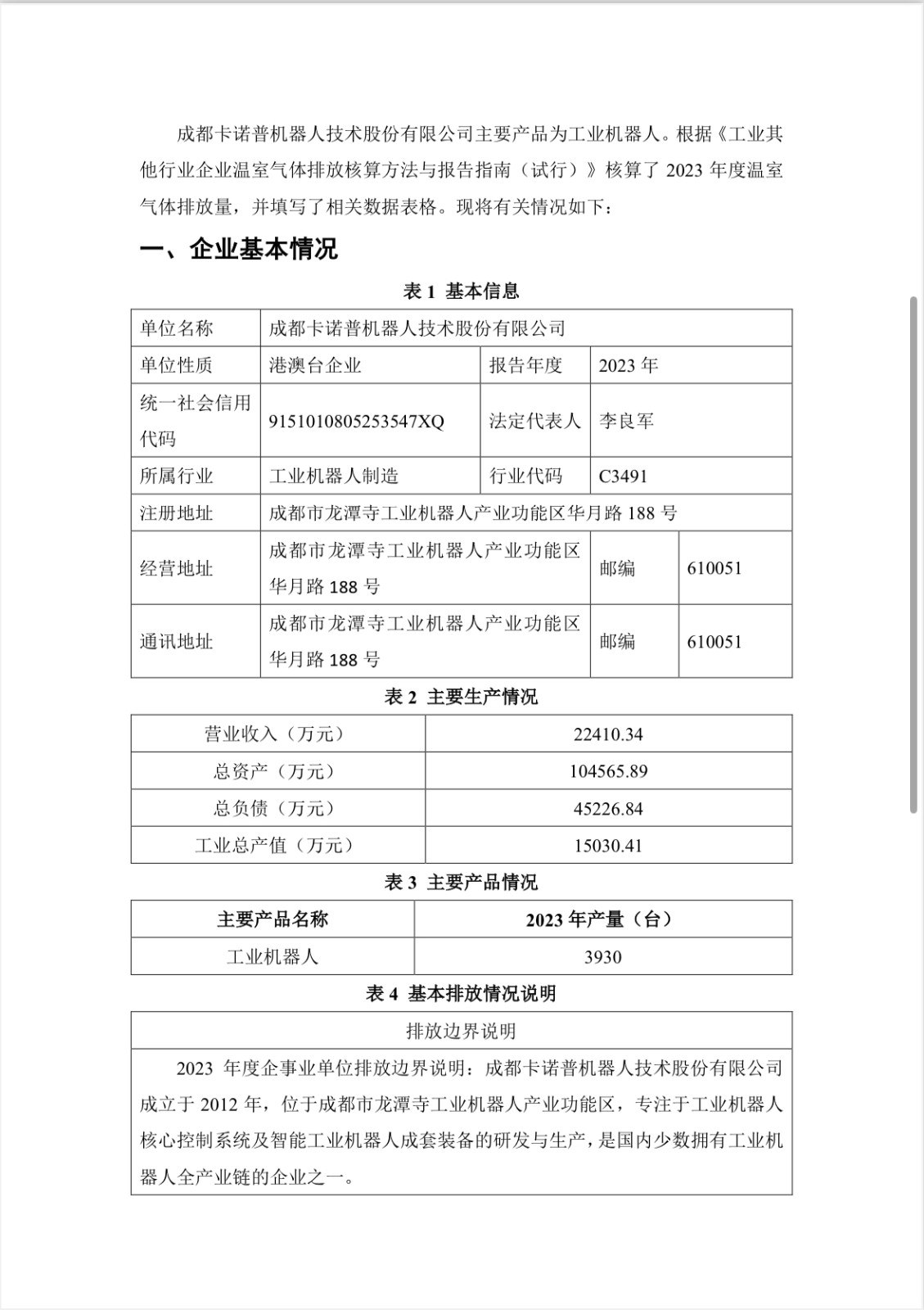
成都xpj官网电竞机器人技术股份有限公司 2023 年度 温室气体排放报告
浏览量:1357次 来源:
06-19
2024